Упр.8.31 ГДЗ Лукашик 7-9 класс по физике (Физика)
Решение #1

Рассмотрим вариант решения задания из учебника Лукашик, Иванова 7 класс, Просвещение:
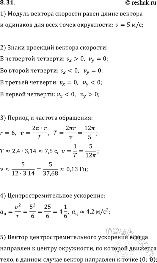
На рисунке II-21 изображена траектория движения материальной точки и векторы линейной скорости материальной точки в различные моменты времени. Определите модуль вектора скорости и знаки проекций вектора скорости в каждой из четвертей координатной плоскости XOY при заданном направлении движения. Чему равны период и частота обращения? Чему равно центростремительное ускорение и как направлен его вектор?
Популярные решебники 7 класс Все решебники
*К сожалению, временные проблемы с публикацией комментариев с мобильных устройств.