Упр.8.23 ГДЗ Лукашик 7-9 класс по физике (Физика)
Решение #1

Рассмотрим вариант решения задания из учебника Лукашик, Иванова 7 класс, Просвещение:
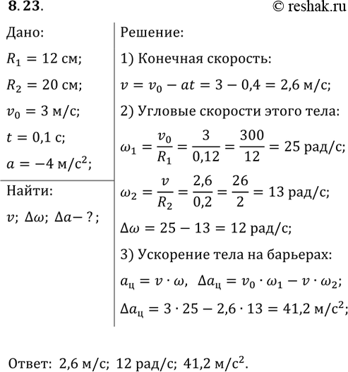
8.23. Решите предыдущую задачу при условии, что в зазоре между барьерами телу в течение 0,1 с сообщается отрицательное ускорение –4 метра на секунду в квадрате.
Популярные решебники 7 класс Все решебники
*К сожалению, временные проблемы с публикацией комментариев с мобильных устройств.