Упр.8.25 ГДЗ Лукашик 7-9 класс по физике (Физика)
Решение #1

Рассмотрим вариант решения задания из учебника Лукашик, Иванова 7 класс, Просвещение:
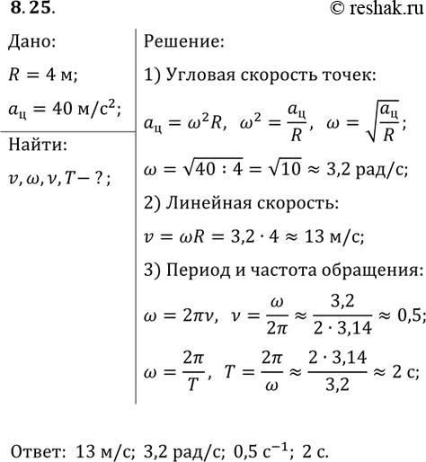
8.25. При вращении крайние точки центрифуги (тренажёра для лётчиков и космонавтов) испытывают центростремительное ускорение, равное 40 метров на секунду в квадрате. Определите линейную скорость этих точек, угловую скорость, частоту и период обращения центрифуги, если её радиус равен 4 м.
Популярные решебники 7 класс Все решебники
*К сожалению, временные проблемы с публикацией комментариев с мобильных устройств.