Упр.8.20 ГДЗ Лукашик 7-9 класс по физике (Физика)
Решение #1

Рассмотрим вариант решения задания из учебника Лукашик, Иванова 7 класс, Просвещение:
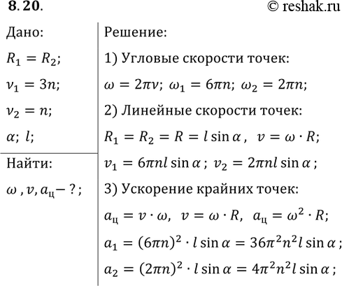
8.20. Карусель и крыша над каруселью, имеющие одинаковый диаметр, вращаются вокруг вертикальной оси О в одном направлении с частотами 3n и n соответственно (рис. II-18). Скат крыши длиной l образует с осью вращения угол альфа. Определите: 1) угловые скорости карусели и крыши над ней; 2) линейные скорости крайних точек карусели и крыши; 3) центростремительное ускорение этих точек.
Популярные решебники 7 класс Все решебники
*К сожалению, временные проблемы с публикацией комментариев с мобильных устройств.