Упр.8.21 ГДЗ Лукашик 7-9 класс по физике (Физика)
Решение #1

Рассмотрим вариант решения задания из учебника Лукашик, Иванова 7 класс, Просвещение:
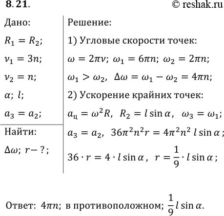
8.21. Ознакомьтесь с условием предыдущей задачи. С какой угловой скоростью и в каком направлении должен идти мальчик по карусели вокруг оси её вращения, чтобы крыша относительно него оставалась неподвижной? На каком расстоянии от оси вращения расположены точки карусели, в которых центростремительное ускорение такое же, как и на краю крыши?
Популярные решебники 7 класс Все решебники
*К сожалению, временные проблемы с публикацией комментариев с мобильных устройств.