🔥ГДЗ под запретом?

Упр.660 ГДЗ Никольский Потапов 9 класс (Алгебра)

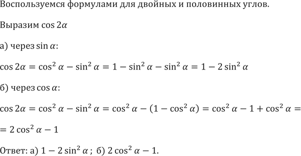
Решение #1

Изображение Упр.660 ГДЗ Никольский Потапов 9 класс

Решение #2

Изображение Упр.660 ГДЗ Никольский Потапов 9 класс

Рассмотрим вариант решения задания из учебника Никольский, Потапов 9 класс, Просвещение:
660. Выразите cos 2a только через: a) sin a; 6) cos a.
*Цитирирование задания со ссылкой на учебник производится исключительно в учебных целях для лучшего понимания разбора решения задания.
*К сожалению, временные проблемы с публикацией комментариев с мобильных устройств.