🔥ГДЗ под запретом?

Упр.666 ГДЗ Никольский Потапов 9 класс (Алгебра)

Решение #1

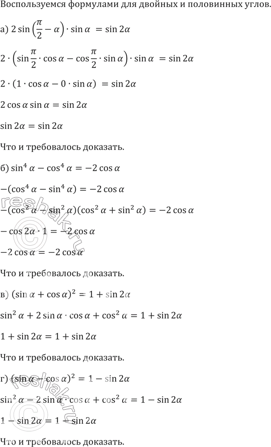
Изображение Доказываем. Докажите справедливость равенства (666—667):666.	а) 2 sin(пи/2 - a) sin a = sin 2a;	6) sin^4 a - cos^4 a =-cos 2a;в) (sin a + cosa)^2 = 1 + sin...

Решение #2

Изображение Доказываем. Докажите справедливость равенства (666—667):666.	а) 2 sin(пи/2 - a) sin a = sin 2a;	6) sin^4 a - cos^4 a =-cos 2a;в) (sin a + cosa)^2 = 1 + sin...

Рассмотрим вариант решения задания из учебника Никольский, Потапов 9 класс, Просвещение:
Доказываем. Докажите справедливость равенства (666—667):
666.
а) 2 sin(пи/2 - a) sin a = sin 2a;
6) sin^4 a - cos^4 a =-cos 2a;
в) (sin a + cosa)^2 = 1 + sin 2a;
г) (sin a - cos a)^2 = 1 - sin 2a.
*Цитирирование задания со ссылкой на учебник производится исключительно в учебных целях для лучшего понимания разбора решения задания.
*К сожалению, временные проблемы с публикацией комментариев с мобильных устройств.