🔥ГДЗ под запретом?

Упр.661 ГДЗ Никольский Потапов 9 класс (Алгебра)

Решение #1

Изображение 661. Если 0 < a < пи/2, то что больше:a) cos 2a или 2 cos a;	6) sin 2a или 2 sin...

Решение #2

Изображение 661. Если 0 < a < пи/2, то что больше:a) cos 2a или 2 cos a;	6) sin 2a или 2 sin...

Рассмотрим вариант решения задания из учебника Никольский, Потапов 9 класс, Просвещение:
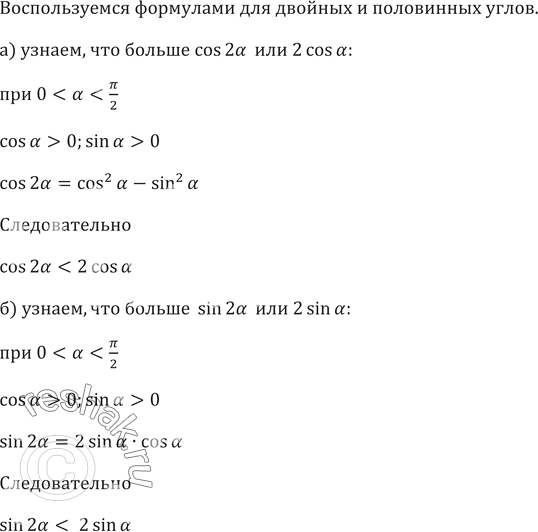
661. Если 0 < a < пи/2, то что больше:
a) cos 2a или 2 cos a; 6) sin 2a или 2 sin a?
*Цитирирование задания со ссылкой на учебник производится исключительно в учебных целях для лучшего понимания разбора решения задания.
*К сожалению, временные проблемы с публикацией комментариев с мобильных устройств.