🔥ГДЗ под запретом?

Упр.657 ГДЗ Никольский Потапов 9 класс (Алгебра)

Решение #1

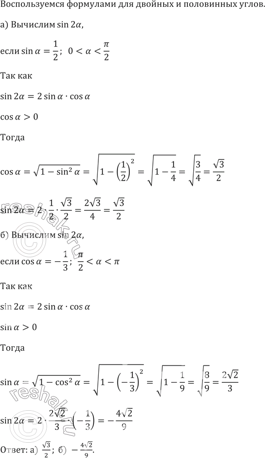
Изображение 657. Вычислите sin 2а, если:а) если sinа=1/2; ...

Решение #2

Изображение 657. Вычислите sin 2а, если:а) если sinа=1/2; ...

Рассмотрим вариант решения задания из учебника Никольский, Потапов 9 класс, Просвещение:
657. Вычислите sin 2а, если:
а) если sinа=1/2; 0 < а < пи/2
б) если cos а=-1/3; пи/2 < а < пи
*Цитирирование задания со ссылкой на учебник производится исключительно в учебных целях для лучшего понимания разбора решения задания.
*К сожалению, временные проблемы с публикацией комментариев с мобильных устройств.