Упр.64 ГДЗ Мерзляк Полонский 6 класс (Математика)
Решение #1
Решение #2

Рассмотрим вариант решения задания из учебника Мерзляк, Полонский, Якир 6 класс, Вентана-Граф:
64 Сколькими нулями оканчивается запись числа, которое равно произведению:
1) 1 * 2 * 3 *... * 15 * 16;
2) 1 * 2 * 3 *... * 25 * 26?
1) 1•2•3•…•15•16
Значение произведения оканчивается тремя нулями, потому что в нем присутствует трижды множитель 5. В числах 5, 10 и 15.
В данном произведении есть 15 множителей, равных 2: 2, 4=2•2,
6=2•3,
8=2•2•2,
10=2•5,
12=2•2•3,
14=2•7
16=2•2•2•2
Множителей, которые равны пяти три: 5,
10=5•2,
15=5•3
Для того, чтобы получить 10, нужна одна двойка и одна пятерка. Поскольку 5 меньше, то десяток можно набрать ровно столько, сколько пятерок.
2) 1•2•3•…•25•26
Значение произведения оканчивается шестью нулями, потому что в нем присутствует шесть раз множитель 5. В числах 5, 10, 15 и 20 и дважды в числе 25.
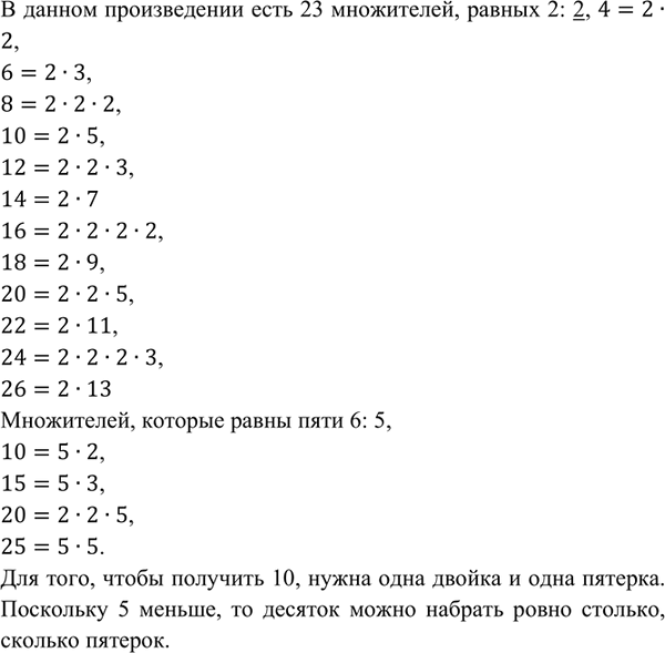
В данном произведении есть 23 множителей, равных 2: 2, 4=2•2,
6=2•3,
8=2•2•2,
10=2•5,
12=2•2•3,
14=2•7
16=2•2•2•2,
18=2•9,
20=2•2•5,
22=2•11,
24=2•2•2•3,
26=2•13
Множителей, которые равны пяти 6: 5,
10=5•2,
15=5•3,
20=2•2•5,
25=5•5.
Для того, чтобы получить 10, нужна одна двойка и одна пятерка. Поскольку 5 меньше, то десяток можно набрать ровно столько, сколько пятерок.
Похожие решебники
Популярные решебники 6 класс Все решебники
*размещая тексты в комментариях ниже, вы автоматически соглашаетесь с пользовательским соглашением