Задание ЕГЭ 2 Параграф 60 ГДЗ Мякишев 10 класс (Физика)
Решение #1

Рассмотрим вариант решения задания из учебника Мякишев, Буховцев 10 класс, Просвещение:
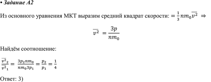
А2. При неизменной концентрации молекул идеального газа в результате охлаждения давление газа уменьшилось в 4 раза. Средний квадрат скорости теплового движения молекул газа при этом
1) уменьшился в 16 раз
2) уменьшился в 2 раза
3) уменьшился в 4 раза
4) не изменился
Похожие решебники
Популярные решебники 10 класс Все решебники
*К сожалению, временные проблемы с публикацией комментариев с мобильных устройств.