Задание ЕГЭ 1 Параграф 60 ГДЗ Мякишев 10 класс (Физика)
Решение #1

Рассмотрим вариант решения задания из учебника Мякишев, Буховцев 10 класс, Просвещение:
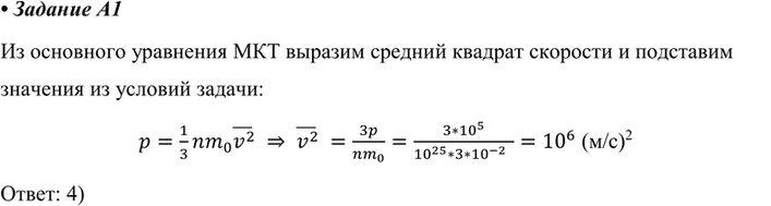
A1. Давление 100 кПа создаётся молекулами газа массой m0 = 3 * 10^-26 кг при концентрации n=10^25 m^-3. Чему равен средний квадрат скорости молекул?
1) 1 (мм/с)2
2) 100 (м/с)2
3) 3000 (м/с)2
4) 1 000 000 (м/с)2
Похожие решебники
Популярные решебники 10 класс Все решебники
*К сожалению, временные проблемы с публикацией комментариев с мобильных устройств.