Задание 7 Параграф 60 ГДЗ Мякишев 10 класс (Физика)
Решение #1
Решение #2

Рассмотрим вариант решения задания из учебника Мякишев, Буховцев 10 класс, Просвещение:
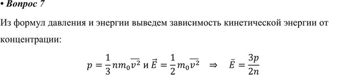
7. Как средняя кинетическая энергия молекул связана с концентрацией газа и его давлением на стенки сосуда?
Похожие решебники
Популярные решебники 10 класс Все решебники
*К сожалению, временные проблемы с публикацией комментариев с мобильных устройств.