Задание 4 Параграф 61 ГДЗ Мякишев 10 класс (Физика)
Решение #1
Решение #2
Решение #3

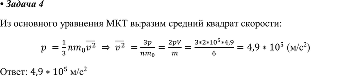
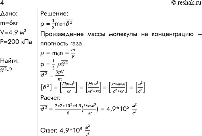
Рассмотрим вариант решения задания из учебника Мякишев, Буховцев 10 класс, Просвещение:
4. Вычислите средний квадрат скорости движения молекул газа, если его масса m = 6 кг, объём V = 4,9 м3 и давление р = 200 кПа.
Похожие решебники
Популярные решебники 10 класс Все решебники
*К сожалению, временные проблемы с публикацией комментариев с мобильных устройств.