Задание 5 Параграф 60 ГДЗ Мякишев 10 класс (Физика)
Решение #1
Решение #2

Рассмотрим вариант решения задания из учебника Мякишев, Буховцев 10 класс, Просвещение:
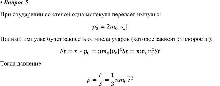
5. Почему молекула при соударении со стенкой действует на неё с силой, пропорциональной скорости, а давление пропорционально квадрату скорости молекулы?
Похожие решебники
Популярные решебники 10 класс Все решебники
*К сожалению, временные проблемы с публикацией комментариев с мобильных устройств.