Задание 2 Параграф 61 ГДЗ Мякишев 10 класс (Физика)
Решение #1
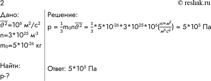
Решение #2
Решение #3

Рассмотрим вариант решения задания из учебника Мякишев, Буховцев 10 класс, Просвещение:
2. Под каким давлением находится газ в сосуде, если средний квадрат скорости его молекул v2 = 10^6 (м/с)2, концентрация молекул n = 3 * 10^25 м^-3, масса каждой молекулы m0 = 5 * 10^-26 кг?
Похожие решебники
Популярные решебники 10 класс Все решебники
*К сожалению, временные проблемы с публикацией комментариев с мобильных устройств.