Упр.6.123 ГДЗ Дорофеев Суворова 7 класс (Алгебра)
Решение #1

Рассмотрим вариант решения задания из учебника Дорофеев, Суворова, Бунимович 7 класс, Просвещение:
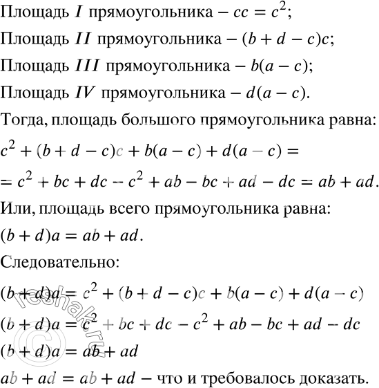
Моделируем Составьте два выражения для вычисления площади прямоугольника (рис. 7.5) и запишите соответствующее равенство. Докажите это равенство алгебраически.
Популярные решебники 7 класс Все решебники
*К сожалению, временные проблемы с публикацией комментариев с мобильных устройств.