Упр.6.117 ГДЗ Дорофеев Суворова 7 класс (Алгебра)
Решение #1

Рассмотрим вариант решения задания из учебника Дорофеев, Суворова, Бунимович 7 класс, Просвещение:
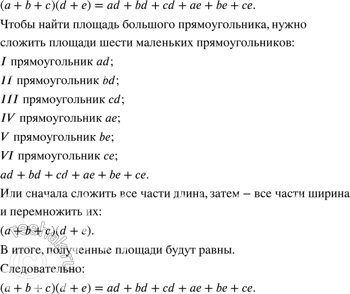
Моделируем С помощью рисунка 7.4 проиллюстрируйте равенство (а + b+ с) (d + е) = ad + bd + cd + ае + be + се. Докажите это равенство с помощью преобразований.
Популярные решебники 7 класс Все решебники
*К сожалению, временные проблемы с публикацией комментариев с мобильных устройств.