Упр.6.128 ГДЗ Дорофеев Суворова 7 класс (Алгебра)
Решение #1

Рассмотрим вариант решения задания из учебника Дорофеев, Суворова, Бунимович 7 класс, Просвещение:
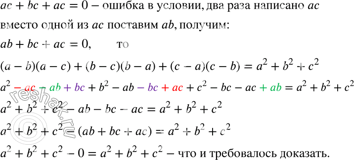
Докажите, что если ас + bс + ас = 0, то
(а - b)(а - с) + (b - с)(b - а) + (с - а)(с - b) = а2 + b2 + с2.
Популярные решебники 7 класс Все решебники
*К сожалению, временные проблемы с публикацией комментариев с мобильных устройств.