🔥ГДЗ под запретом?

Упр.508 ГДЗ Никольский Потапов 9 класс (Алгебра)

Решение #1

Изображение 508. Докажите методом математической индукции, что для любого натурального n выполняется неравенство:а) 1+2+3+...+n?n^2б) 2+4+6+...+2n1/2n    г)...
Дополнительное изображение
Дополнительное изображение

Решение #2

Изображение 508. Докажите методом математической индукции, что для любого натурального n выполняется неравенство:а) 1+2+3+...+n?n^2б) 2+4+6+...+2n1/2n    г)...
Дополнительное изображение
Дополнительное изображение

Рассмотрим вариант решения задания из учебника Никольский, Потапов 9 класс, Просвещение:
508. Докажите методом математической индукции, что для любого натурального n выполняется неравенство:
а) 1+2+3+...+n?n^2
б) 2+4+6+...+2n < (n+1)^2
в) 2/3•4/5•6/7...•2n/(2n+1) > 1/2n
г) 1/2•3/4•5/6•…•(2n-1)/2n < 2n/(2n+1)
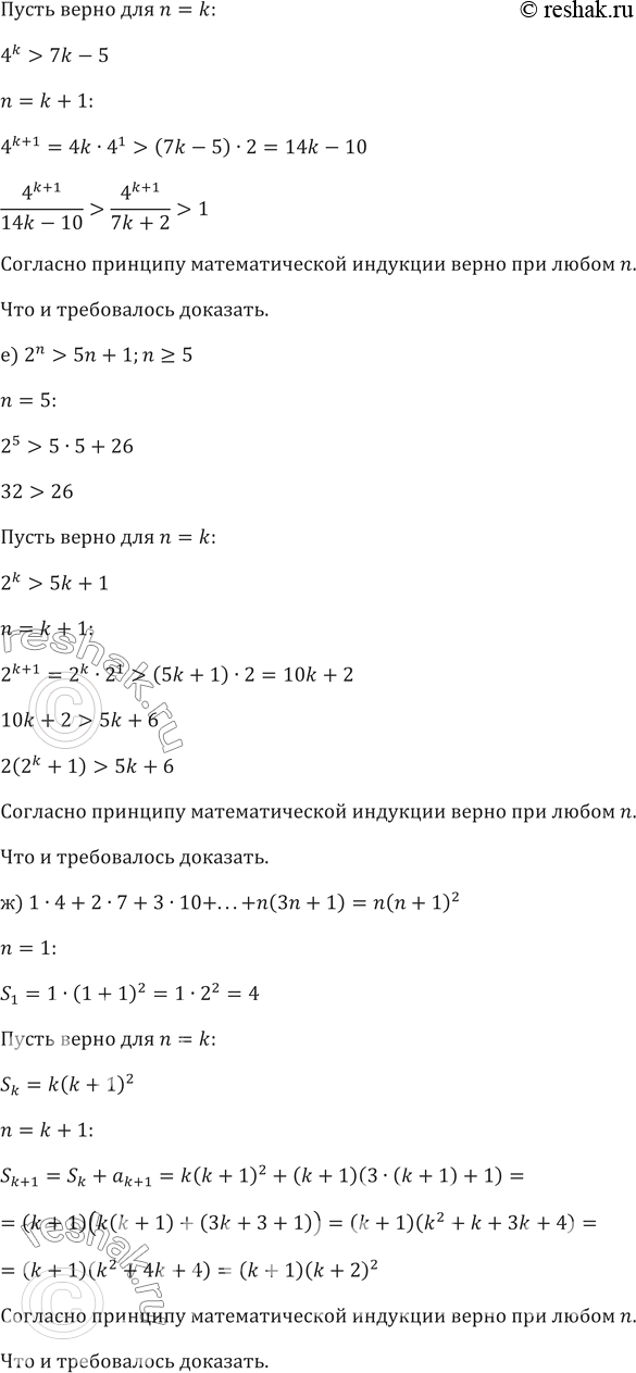
д) 4^n > 7n-5
е) 2^n > 5n+1;n?5
ж) 1•4+2•7+3•10+...+n(3n+1)=n(n+1)^2
*Цитирирование задания со ссылкой на учебник производится исключительно в учебных целях для лучшего понимания разбора решения задания.
*К сожалению, временные проблемы с публикацией комментариев с мобильных устройств.