🔥ГДЗ под запретом?

Упр.504 ГДЗ Никольский Потапов 9 класс (Алгебра)

Решение #1

Изображение Доказываем (504—516).504. Докажите методом математической индукции равенство: а) a^n b^n=(ab)^n  б) (a^n...

Решение #2

Изображение Доказываем (504—516).504. Докажите методом математической индукции равенство: а) a^n b^n=(ab)^n  б) (a^n...

Рассмотрим вариант решения задания из учебника Никольский, Потапов 9 класс, Просвещение:
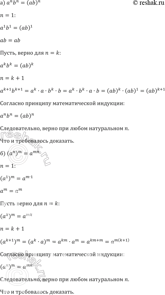
Доказываем (504—516).
504. Докажите методом математической индукции равенство: а) a^n b^n=(ab)^n
б) (a^n )^m=a^mn
*Цитирирование задания со ссылкой на учебник производится исключительно в учебных целях для лучшего понимания разбора решения задания.
*К сожалению, временные проблемы с публикацией комментариев с мобильных устройств.