🔥ГДЗ под запретом?

Упр.506 ГДЗ Никольский Потапов 9 класс (Алгебра)

Решение #1

Изображение 506. Докажите методом математической индукции, что:а) общий член геометрической прогрессии вычисляется по формуле а^n = а1 • q^(n-1)б) сумма первых n членов...

Решение #2

Изображение 506. Докажите методом математической индукции, что:а) общий член геометрической прогрессии вычисляется по формуле а^n = а1 • q^(n-1)б) сумма первых n членов...
Дополнительное изображение

Рассмотрим вариант решения задания из учебника Никольский, Потапов 9 класс, Просвещение:
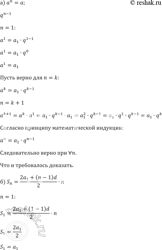
506. Докажите методом математической индукции, что:
а) общий член геометрической прогрессии вычисляется по формуле а^n = а1 • q^(n-1)
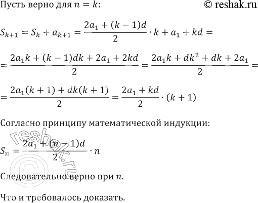
б) сумма первых n членов арифметической прогрессии вычисляется по формуле Sn = ((2a1+(n-1)d)/2)*n.
*Цитирирование задания со ссылкой на учебник производится исключительно в учебных целях для лучшего понимания разбора решения задания.
*К сожалению, временные проблемы с публикацией комментариев с мобильных устройств.