🔥ГДЗ под запретом?

Упр.513 ГДЗ Никольский Потапов 9 класс (Алгебра)

Решение #1

Изображение 513. Задача Фаульхабера (Германия, 1580—1635). Докажите, что для любого натурального n выполняется равенство1^5+2^5+3^5+...+n^5=1/12 (2n^5+6n^4+5n^4-n^2...

Решение #2

Изображение 513. Задача Фаульхабера (Германия, 1580—1635). Докажите, что для любого натурального n выполняется равенство1^5+2^5+3^5+...+n^5=1/12 (2n^5+6n^4+5n^4-n^2...

Рассмотрим вариант решения задания из учебника Никольский, Потапов 9 класс, Просвещение:
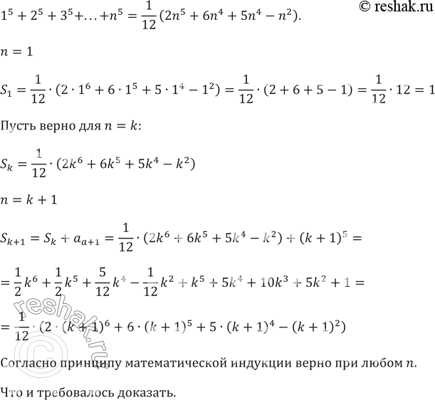
513. Задача Фаульхабера (Германия, 1580—1635). Докажите, что для любого натурального n выполняется равенство
1^5+2^5+3^5+...+n^5=1/12 (2n^5+6n^4+5n^4-n^2 ).
*Цитирирование задания со ссылкой на учебник производится исключительно в учебных целях для лучшего понимания разбора решения задания.
*К сожалению, временные проблемы с публикацией комментариев с мобильных устройств.