🔥ГДЗ под запретом?

Упр.514 ГДЗ Никольский Потапов 9 класс (Алгебра)

Решение #1

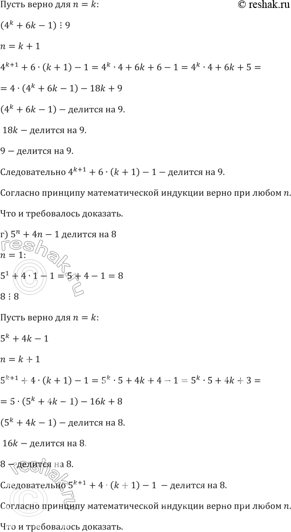
Изображение 514.Докажите, что для любого натурального n:а) 5^n + 3 делится на 4;б) 7^n + 5 делится на 6;в) 4^n + 6n - 1 делится на 9;г) 5^n + 4n - 1 делится на...
Дополнительное изображение

Решение #2

Изображение 514.Докажите, что для любого натурального n:а) 5^n + 3 делится на 4;б) 7^n + 5 делится на 6;в) 4^n + 6n - 1 делится на 9;г) 5^n + 4n - 1 делится на...
Дополнительное изображение

Рассмотрим вариант решения задания из учебника Никольский, Потапов 9 класс, Просвещение:
514.
Докажите, что для любого натурального n:
а) 5^n + 3 делится на 4;
б) 7^n + 5 делится на 6;
в) 4^n + 6n - 1 делится на 9;
г) 5^n + 4n - 1 делится на 8.
*Цитирирование задания со ссылкой на учебник производится исключительно в учебных целях для лучшего понимания разбора решения задания.
*К сожалению, временные проблемы с публикацией комментариев с мобильных устройств.