Упр.508 ГДЗ Мерзляк Полонский 5 класс (Математика)
Решение #1 (Учебник 2024)
Решение #2 (Учебник 2019)
Решение #3 (Учебник 2019)

Рассмотрим вариант решения задания из учебника Мерзляк, Полонский, Якир 5 класс, Просвещение:
Выполните деление:
1) 1548 : 36; 3) 15 552 : 72; 5) 906 192 : 126;
2) 5562 : 18; 4) 16 320 : 48; 6) 2 430 000 : 1800.
Одна из сторон треугольника в 2 раза больше второй стороны, а вторая — на 7 дм меньше третьей. Найдите стороны треугольника, если его периметр равен 99 дм.
1 сторона ? дм, в 2 раза больше
2 сторона ? дм, на 7 дм меньше
3 сторона ? дм
Периметр 99 дм
1 способ
Если уменьшить на 7 дм третью сторону, то вторая и третья стороны станут равны.
Периметр станет в 4 раза больше (по 1 части вторая и третья стороны и 2 части первая сторона), чем вторая (или третья) сторона.
Разделив на 4 периметр (уменьшенный), найдём длину второй стороны.
99-7=92 (дм) – периметр, если уменьшить третью сторону на 7 дм.
92:4=23 (дм) – длина второй стороны.
Первая сторона в 2 раза длиннее второй стороны.
23•2=46 (дм) – длина первой стороны.
Третья сторона на 7 дм длиннее первой стороны.
23+7=30 (дм) – длина третьей стороны.
Ответ: первая сторона – 46 дм, вторая сторона – 23 дм, третья сторона – 30 дм.
2 способ
Пусть длина второй стороны x дм.
Тогда, длина первой стороны 2x дм, а третьей стороны x+7 дм.
По условию, периметр треугольника равен 99 дм.
Используя имеющиеся данные, получим уравнение:
x+2x+x+7=99
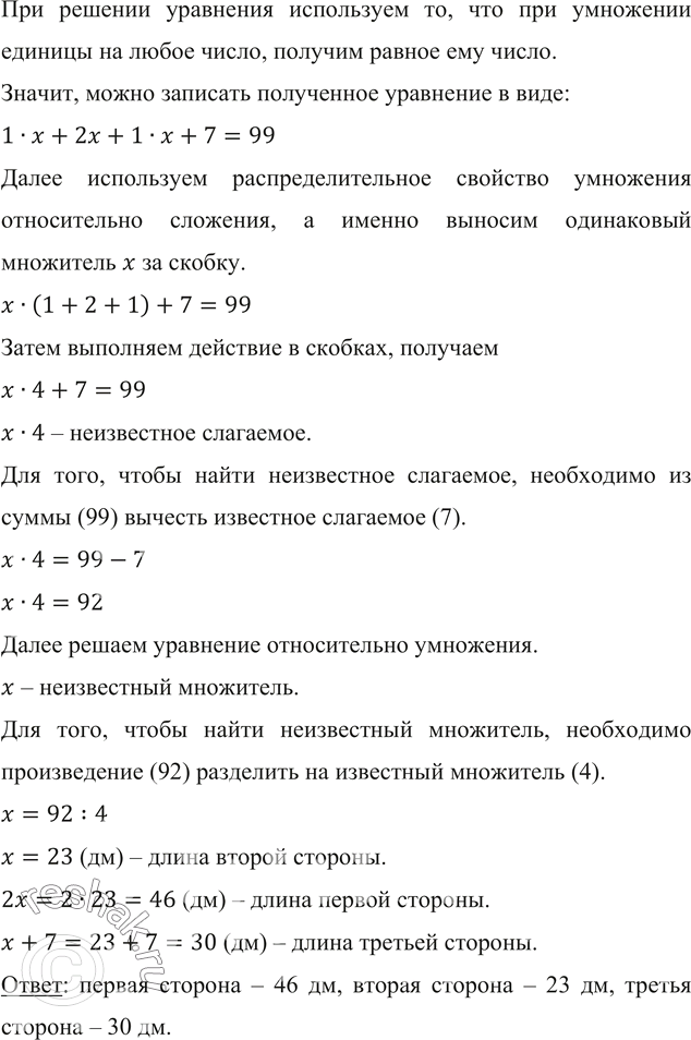
При решении уравнения используем то, что при умножении единицы на любое число, получим равное ему число.
Значит, можно записать полученное уравнение в виде:
1•x+2x+1•x+7=99
Далее используем распределительное свойство умножения относительно сложения, а именно выносим одинаковый множитель x за скобку.
x•(1+2+1)+7=99
Затем выполняем действие в скобках, получаем
x•4+7=99
x•4 – неизвестное слагаемое.
Для того, чтобы найти неизвестное слагаемое, необходимо из суммы (99) вычесть известное слагаемое (7).
x•4=99-7
x•4=92
Далее решаем уравнение относительно умножения.
x – неизвестный множитель.
Для того, чтобы найти неизвестный множитель, необходимо произведение (92) разделить на известный множитель (4).
x=92:4
x=23 (дм) – длина второй стороны.
2x=2•23=46 (дм) – длина первой стороны.
x+7=23+7=30 (дм) – длина третьей стороны.
Ответ: первая сторона – 46 дм, вторая сторона – 23 дм, третья сторона – 30 дм.
Похожие решебники
Популярные решебники 5 класс Все решебники
*размещая тексты в комментариях ниже, вы автоматически соглашаетесь с пользовательским соглашением