🔥ГДЗ под запретом?

Упр.5.65 ГДЗ Виленкин Жохов 6 класс Часть 2, Просвещение (Математика)

Решение #1 (Учебник 2023)

Изображение Решите уравнение:а) 7(3х + 6) - (20x + 4) = 0;   в) -5(3у + 3) + 2(7у - 6) = 0;б) -6(4x - 3) + (7 - 6x) = 0;   г) 6(5 - 4x) + 5(5x + 5) = 9.Сначала каждое из...

Решение #2 (Учебник 2023)

Изображение Решите уравнение:а) 7(3х + 6) - (20x + 4) = 0;   в) -5(3у + 3) + 2(7у - 6) = 0;б) -6(4x - 3) + (7 - 6x) = 0;   г) 6(5 - 4x) + 5(5x + 5) = 9.Сначала каждое из...
Дополнительное изображение

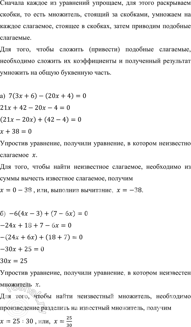
Решение #3 (Учебник 2023)

Изображение Решите уравнение:а) 7(3х + 6) - (20x + 4) = 0;   в) -5(3у + 3) + 2(7у - 6) = 0;б) -6(4x - 3) + (7 - 6x) = 0;   г) 6(5 - 4x) + 5(5x + 5) = 9.Сначала каждое из...

Рассмотрим вариант решения задания из учебника Виленкин, Жохов, Чесноков 6 класс, Просвещение:
Решите уравнение:
а) 7(3х + 6) - (20x + 4) = 0; в) -5(3у + 3) + 2(7у - 6) = 0;
б) -6(4x - 3) + (7 - 6x) = 0; г) 6(5 - 4x) + 5(5x + 5) = 9.
Сначала каждое из уравнений упрощаем, для этого раскрываем скобки, то есть множитель, стоящий за скобками, умножаем на каждое слагаемое, стоящее в скобках, затем приводим подобные слагаемые.
Для того, чтобы сложить (привести) подобные слагаемые, необходимо сложить их коэффициенты и полученный результат умножить на общую буквенную часть.
а) 7(3x+6)-(20x+4)=0
21x+42-20x-4=0
(21x-20x)+(42-4)=0
x+38=0
Упростив уравнение, получили уравнение, в котором неизвестно слагаемое x.
Для того, чтобы найти неизвестное слагаемое, необходимо из суммы вычесть известное слагаемое, получим
x=0-38 , или, выполнив вычитание, x=-38.
б) -6(4x-3)+(7-6x)=0
-24x+18+7-6x=0
-(24x+6x)+(18+7)=0
-30x+25=0
30x=25
Упростив уравнение, получили уравнение, в котором неизвестен множитель x.
Для того, чтобы найти неизвестный множитель, необходимо произведение разделить на известный множитель, получим
x=25:30 , или, x=25/30
x=(5•5)/(5•6)
x=5/6
в) -5(3y+3)+2(7y-6)=0
-15y-15+14y-12=0
-(15y-14y)-(15+12)=0
-y-27=0
Упростив уравнение, получили уравнение, в котором неизвестно уменьшаемое -y.
Для того, чтобы найти неизвестное уменьшаемое, необходимо к разности прибавить вычитаемое, тогда -y=0+27 , или, выполнив сложение, -y=27.
Числа y и -y - это противоположные числа, а значит, их значения также должны быть противоположными, то есть y=-(-y)=-27.
г) 6(5-4x)+5(5x+5)=9
30-24x+25x+25=9
(25x-24x)+(30+25)=9
x+55=9
Упростив уравнение, получили уравнение, в котором неизвестно слагаемое x.
Для того, чтобы найти неизвестное слагаемое, необходимо из суммы вычесть известное слагаемое, получим
x=9-55 , или, выполнив вычитание, x=-(55-9).
x=-46

*Цитирирование задания со ссылкой на учебник производится исключительно в учебных целях для лучшего понимания разбора решения задания.
*К сожалению, временные проблемы с публикацией комментариев с мобильных устройств.