🔥ГДЗ под запретом?

Упр.5.287 ГДЗ Виленкин Жохов 5 класс Часть 2, Просвещение (Математика)

Решение #1 (Учебник 2023)

Изображение а) Укажите координаты точек на рисунке 46.б) Найдите расстояние (в единичных отрезках) между точками: О и Е; О и Р; О и С; F и С; А и Е; R и Е.в) Координата какой...

Решение #2 (Учебник 2023)

Изображение а) Укажите координаты точек на рисунке 46.б) Найдите расстояние (в единичных отрезках) между точками: О и Е; О и Р; О и С; F и С; А и Е; R и Е.в) Координата какой...
Дополнительное изображение

Рассмотрим вариант решения задания из учебника Виленкин, Жохов, Александрова 5 класс, Просвещение:
а) Укажите координаты точек на рисунке 46.
б) Найдите расстояние (в единичных отрезках) между точками: О и Е; О и Р; О и С; F и С; А и Е; R и Е.
в) Координата какой точки больше: С или F; С или Е; R или Р; N или А; А или К?

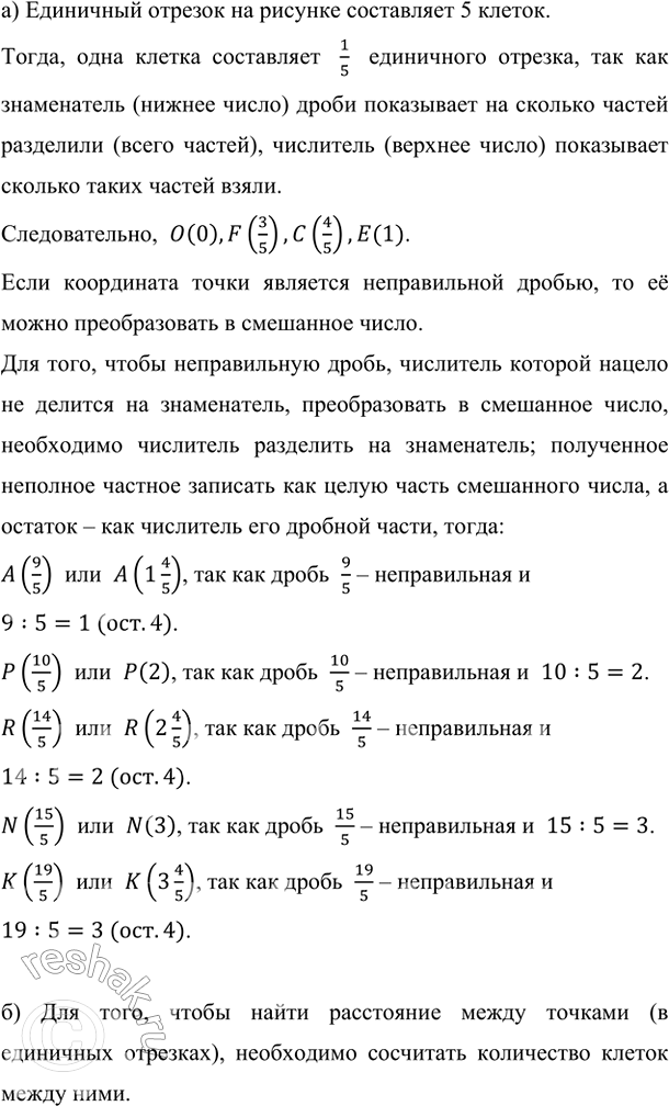
а) Единичный отрезок на рисунке составляет 5 клеток.
Тогда, одна клетка составляет 1/5 единичного отрезка, так как знаменатель (нижнее число) дроби показывает на сколько частей разделили (всего частей), числитель (верхнее число) показывает сколько таких частей взяли.
Следовательно, O(0),F(3/5),C(4/5),E(1).
Если координата точки является неправильной дробью, то её можно преобразовать в смешанное число.
Для того, чтобы неправильную дробь, числитель которой нацело не делится на знаменатель, преобразовать в смешанное число, необходимо числитель разделить на знаменатель; полученное неполное частное записать как целую часть смешанного числа, а остаток – как числитель его дробной части, тогда:
A(9/5) или A(1 4/5), так как дробь 9/5 – неправильная и
9:5=1 (ост.4).
P(10/5) или P(2), так как дробь 10/5 – неправильная и 10:5=2.
R(14/5) или R(2 4/5), так как дробь 14/5 – неправильная и
14:5=2 (ост.4).
N(15/5) или N(3), так как дробь 15/5 – неправильная и 15:5=3.
K(19/5) или K(3 4/5), так как дробь 19/5 – неправильная и
19:5=3 (ост.4).

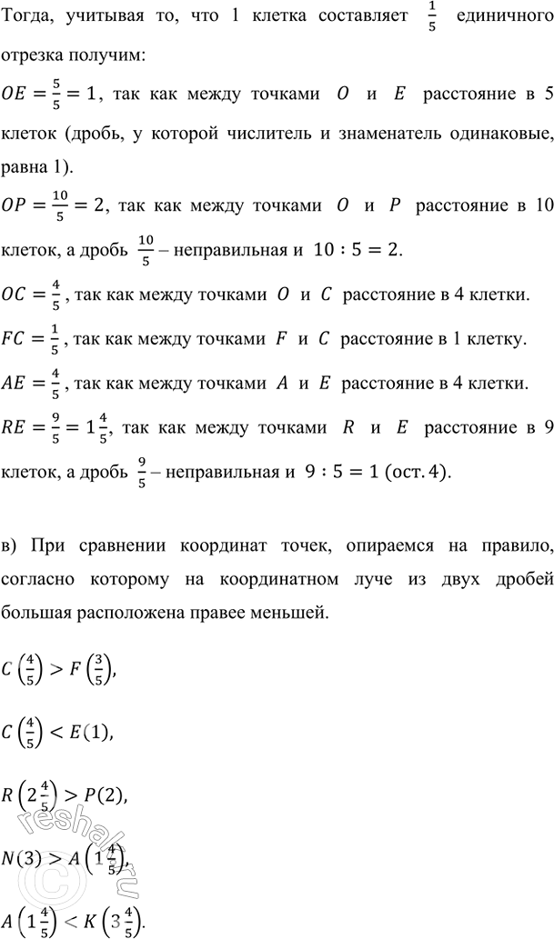
б) Для того, чтобы найти расстояние между точками (в единичных отрезках), необходимо сосчитать количество клеток между ними.
Тогда, учитывая то, что 1 клетка составляет 1/5 единичного отрезка получим:
OE=5/5=1, так как между точками O и E расстояние в 5 клеток (дробь, у которой числитель и знаменатель одинаковые, равна 1).
OP=10/5=2, так как между точками O и P расстояние в 10 клеток, а дробь 10/5 – неправильная и 10:5=2.
OC=4/5 , так как между точками O и C расстояние в 4 клетки.
FC=1/5 , так как между точками F и C расстояние в 1 клетку.
AE=4/5 , так как между точками A и E расстояние в 4 клетки.
RE=9/5=1 4/5, так как между точками R и E расстояние в 9 клеток, а дробь 9/5 – неправильная и 9:5=1 (ост.4).

в) При сравнении координат точек, опираемся на правило, согласно которому на координатном луче из двух дробей большая расположена правее меньшей.
C(4/5)>F(3/5),
C(4/5)<E(1),
R(2 4/5)>P(2),
N(3)>A(1 4/5),
A(1 4/5)<K(3 4/5).

*Цитирирование задания со ссылкой на учебник производится исключительно в учебных целях для лучшего понимания разбора решения задания.
*К сожалению, временные проблемы с публикацией комментариев с мобильных устройств.