Задание 3 Параграф 42 ГДЗ Мякишев 10 класс (Физика)
Решение #1

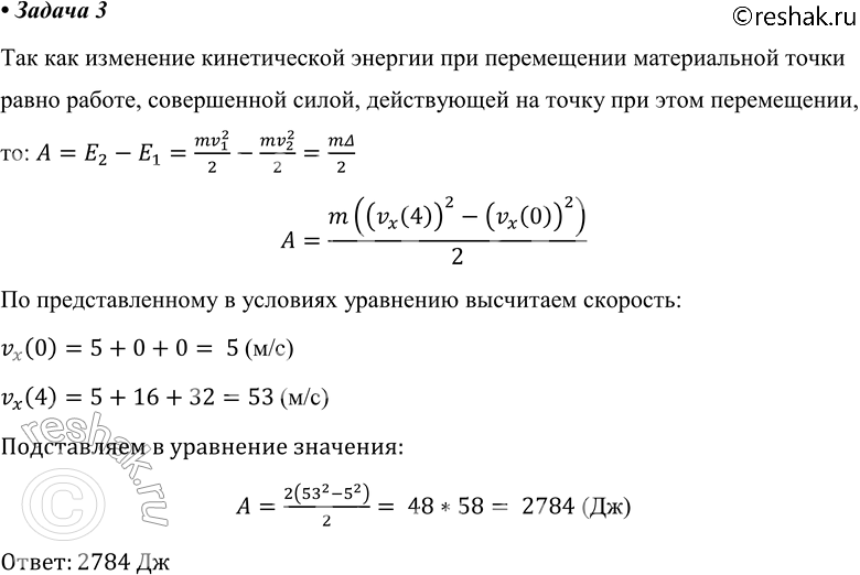
Рассмотрим вариант решения задания из учебника Мякишев, Буховцев 10 класс, Просвещение:
3. Скорость тела массой 2 кг изменяется согласно уравнению vx = 5 + + 4t + 2t2 . Определите работу сил, действующих на тело в течение первых четырёх секунд.
Похожие решебники
Популярные решебники 10 класс Все решебники
*К сожалению, временные проблемы с публикацией комментариев с мобильных устройств.