Задание ЕГЭ 1 Параграф 42 ГДЗ Мякишев 10 класс (Физика)
Решение #1

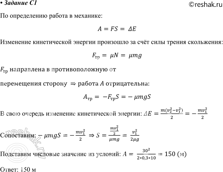
Рассмотрим вариант решения задания из учебника Мякишев, Буховцев 10 класс, Просвещение:
С1. Чему равен тормозной путь автомобиля массой 1000 кг, движущегося со скоростью 30 м/с по горизонтальной дороге? Коэффициент трения скольжения между дорогой и шинами автомобиля равен 0,3.
Похожие решебники
Популярные решебники 10 класс Все решебники
*К сожалению, временные проблемы с публикацией комментариев с мобильных устройств.