Задание ЕГЭ 4 Параграф 42 ГДЗ Мякишев 10 класс (Физика)
Решение #1

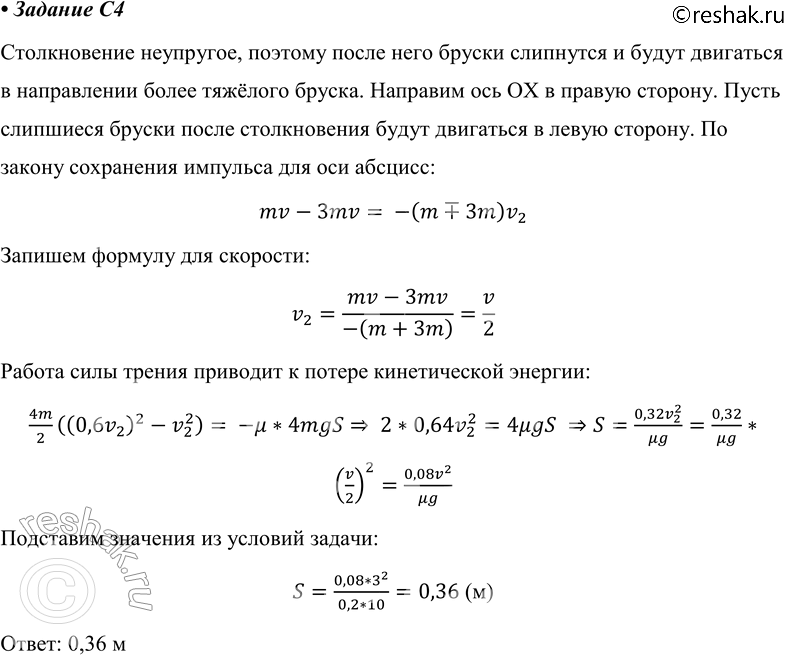
Рассмотрим вариант решения задания из учебника Мякишев, Буховцев 10 класс, Просвещение:
С4. Бруски с массами m и 3m скользят по горизонтальной поверхности доски навстречу друг другу. Скорость каждого бруска перед абсолютно неупругим ударом равна по модулю v = 3 м/с. Коэффициент трения скольжения между брусками и доской р = 0,2. На какое расстояние переместятся слипшиеся бруски к моменту, когда их общая скорость уменьшится на 40 %?
Похожие решебники
Популярные решебники 10 класс Все решебники
*К сожалению, временные проблемы с публикацией комментариев с мобильных устройств.