Задание ЕГЭ 5 Параграф 42 ГДЗ Мякишев 10 класс (Физика)
Решение #1

Рассмотрим вариант решения задания из учебника Мякишев, Буховцев 10 класс, Просвещение:
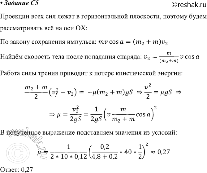
С5. В тело массой 4,8 кг, лежащее на гладком участке горизонтальной поверхности, попадает снаряд массой 0,2 кг, летящий под углом 60° к горизонту со скоростью 40 м/с, и застревает в нём. Попав на шероховатую часть поверхности, тело проходит до остановки путь, равный 12 см. Определите коэффициент трения скольжения между телом и поверхностью.
Похожие решебники
Популярные решебники 10 класс Все решебники
*К сожалению, временные проблемы с публикацией комментариев с мобильных устройств.