Задание 1 Параграф 42 ГДЗ Мякишев 10 класс (Физика)
Решение #1

Рассмотрим вариант решения задания из учебника Мякишев, Буховцев 10 класс, Просвещение:
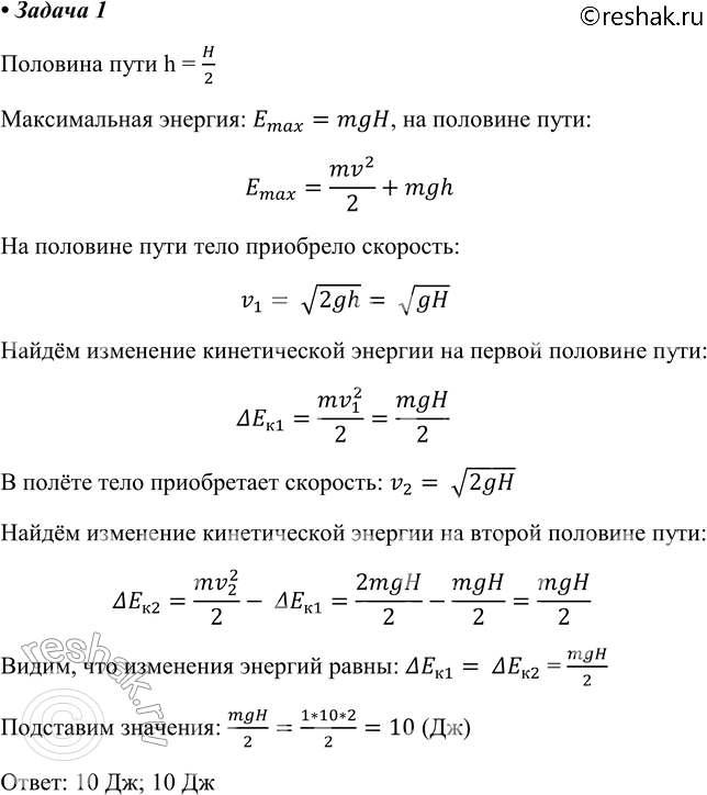
1. Мяч массой 1 кг падает с высоты 2 м. Определите изменение кинетической энергии мяча на первой и второй половинах пути.
Похожие решебники
Популярные решебники 10 класс Все решебники
*К сожалению, временные проблемы с публикацией комментариев с мобильных устройств.