Задание 3 Параграф 41 ГДЗ Мякишев 10 класс (Физика)
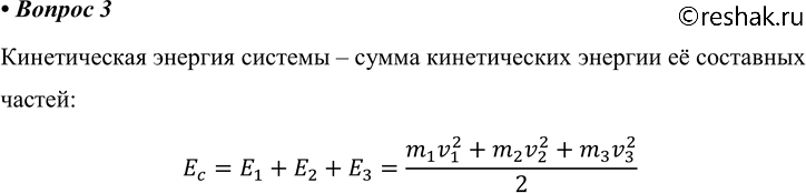
Решение #1
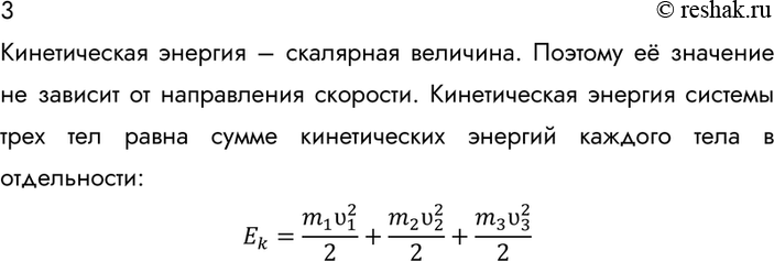
Решение #2

Рассмотрим вариант решения задания из учебника Мякишев, Буховцев 10 класс, Просвещение:
3. Три тела массами m1, m2 и m3 имеют скорости v1, v2 и v3, направленные под углом друг к другу. Запишите выражение для кинетической энергии системы этих трёх тел.
Похожие решебники
Популярные решебники 10 класс Все решебники
*К сожалению, временные проблемы с публикацией комментариев с мобильных устройств.