Упр.415 ГДЗ Мерзляк Полонский 5 класс (Математика)
Решение #1 (Учебник 2024)
Решение #2 (Учебник 2024)
Решение #3 (Учебник 2019)
Решение #4 (Учебник 2019)

Рассмотрим вариант решения задания из учебника Мерзляк, Полонский, Якир 5 класс, Просвещение:
От дома до дачи можно доехать на автобусе, или на электропоезде, или на маршрутном такси. В таблице указано время, которое надо затратить на каждый участок пути. Какое наименьшее время потребуется на дорогу? Каким видом транспорта при этом надо воспользоваться?
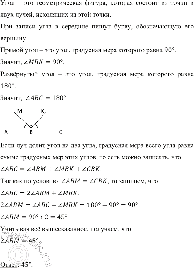
Найдите величину угла AВМ (рис. 141), если МВК — прямой и AВМ=СВК.
Угол – это геометрическая фигура, которая состоит из точки и двух лучей, исходящих из этой точки.
При записи угла в середине пишут букву, обозначающую его вершину.
Прямой угол – это угол, градусная мера которого равна 90°.
Значит, MBK=90°.
Развёрнутый угол – это угол, градусная мера которого равна 180°.
Значит, ABC=180°.
Если луч делит угол на два угла, градусная мера всего угла равна сумме градусных мер этих углов, то есть можно записать, что
ABC=ABM+MBK+CBK.
Так как по условию ABM=CBK, то запишем, что
ABC=2ABM+MBK.
2ABM=ABC-MBK=180°-90°=90°
ABM=90°:2=45°
Учитывая всё вышесказанное, получаем, что
ABM=45°.
Ответ: 45°.
Похожие решебники
Популярные решебники 5 класс Все решебники
*размещая тексты в комментариях ниже, вы автоматически соглашаетесь с пользовательским соглашением