Упр.411 ГДЗ Мерзляк Полонский 5 класс (Математика)
Решение #1 (Учебник 2024)
Решение #2 (Учебник 2024)
Решение #3 (Учебник 2019)
Решение #4 (Учебник 2019)

Рассмотрим вариант решения задания из учебника Мерзляк, Полонский, Якир 5 класс, Просвещение:
Как надо разрезать квадрат на четыре равные части, чтобы из них можно было сложить два квадрата?
Вместо звездочек поставьте цифры так, чтобы умножение было выполнено верно.
411.
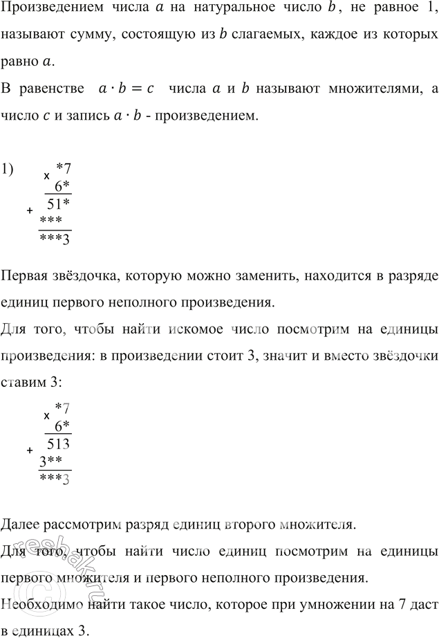
Произведением числа a на натуральное число b, не равное 1, называют сумму, состоящую из b слагаемых, каждое из которых равно a.
В равенстве a•b=c числа a и b называют множителями, а число c и запись a•b - произведением.
1) *7
6*
51*
***
***3
Первая звёздочка, которую можно заменить, находится в разряде единиц первого неполного произведения.
Для того, чтобы найти искомое число посмотрим на единицы произведения: в произведении стоит 3, значит и вместо звёздочки ставим 3:
*7
6*
513
3**
***3
Далее рассмотрим разряд единиц второго множителя.
Для того, чтобы найти число единиц посмотрим на единицы первого множителя и первого неполного произведения.
Необходимо найти такое число, которое при умножении на 7 даст в единицах 3.
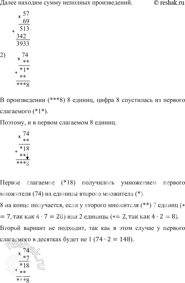
Искомое число 9, так как 9•7=63 (то есть в первом неполном произведении в единицы пишем 3, а 6 – запоминаем).
*7
69
513
3**
***3
Рассмотрим десятки первого множителя. Обратим внимание на первое неполное произведение, которое равно 513.
Так как при умножении единиц второго множителя на единицы первого получили 63, и 6 из которых запомнили, значит, при умножении единиц второго множителя на десятки первого получим 51-6=45, то есть необходимо найти такое число, которое при умножении на 9, даст число 45, это число 5.
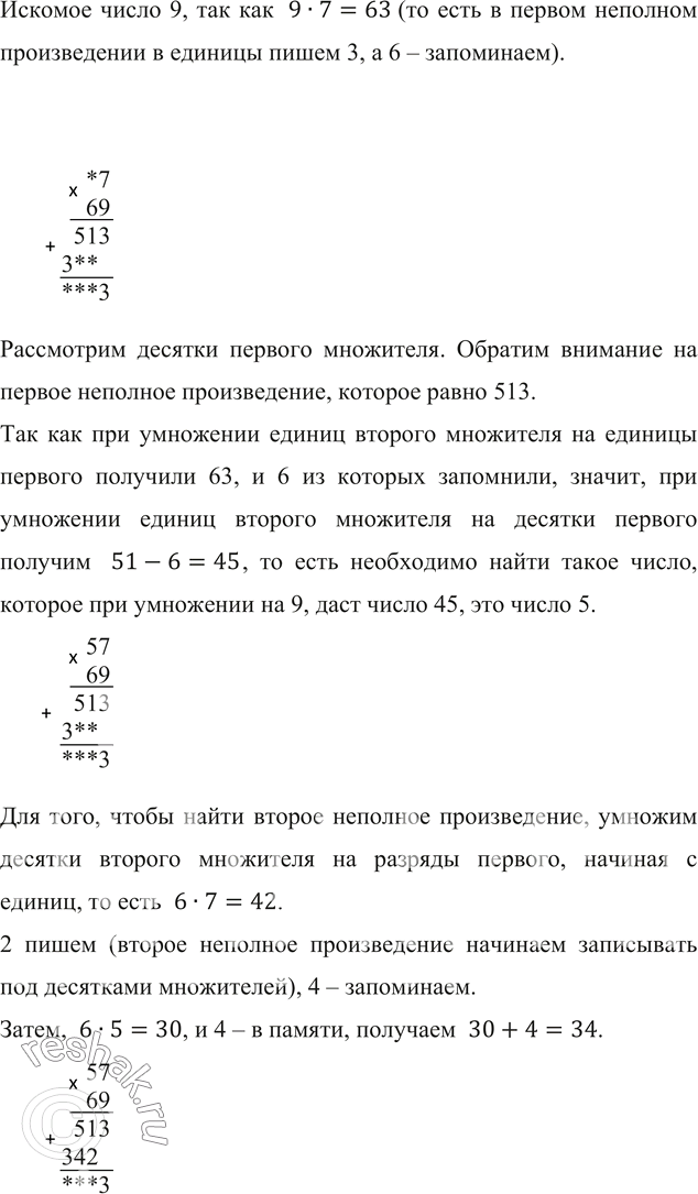
57
69
513
3**
***3
Для того, чтобы найти второе неполное произведение, умножим десятки второго множителя на разряды первого, начиная с единиц, то есть 6•7=42.
2 пишем (второе неполное произведение начинаем записывать под десятками множителей), 4 – запоминаем.
Затем, 6•5=30, и 4 – в памяти, получаем 30+4=34.
57
69
513
342
***3
Далее находим сумму неполных произведений.
57
69
513
342
3933
2) 74
**
*1*
**
***8
В произведении (***8) 8 единиц, цифра 8 спустилась из первого слагаемого (*1*).
Поэтому, и в первом слагаемом 8 единиц.
74
**
*18
**
***8
Первое слагаемое (*18) получилось умножением первого множителя (74) на единицы второго множителя (*).
8 на конце получается, если у второго множителя (**) 7 единиц (*=7,так как 4•7=28) или 2 единицы (*=2,так как 4•2=8).
Второй вариант не подходит, так как в этом случае у первого слагаемого в десятках будет не 1 (74•2=148).
74
*7
*18
**
***8
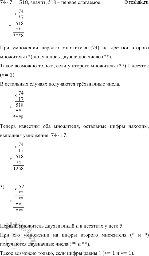
74•7=518, значит, 518 – первое слагаемое.
74
*7
518
**
***8
При умножении первого множителя (74) на десятки второго множителя (*) получилось двузначное число (**).
Такое возможно только, если у второго множителя (*7) 1 десяток (*=1).
В остальных случаях получаются трёхзначные числа.
74
17
518
**
***8
Теперь известны оба множителя, остальные цифры находим, выполняя умножение 74•17.
74
17
518
74
1258
3) 52
**
**
**
***
Первый множитель двухзначный и в десятках у него 5.
При его умножении на цифры второго множителя (* и *) получаются двузначные числа (** и **).
Такое возможно только, если цифры равны 1 (*=1 и*=1).
В остальных случаях произведения были бы больше 100.
52
11
52
52
***
Складываем: 52+520=572
52
11
52
52
572
4)
***
*2
*08
*6*
*12*
Рассмотрим сумму.
В столбце десятков 0+*=2.
* - неизвестное слагаемое.
Для того, чтобы найти неизвестное слагаемое, необходимо из суммы вычесть известное слагаемое.
*=2-0
*=2
В столбце сотен 1<6, значит, *+6=11 (1 записали и 1 в уме).
* - неизвестное слагаемое.
*=11-6
*=5
***
*2
508
*62
*12*
Первое слагаемое (508) получили умножением первого множителя (***) на единицы второго множителя (2).
***=508:2
***=254
254
*2
508
*62
*12*
Второе слагаемое (*62) получили умножением первого множителя (254) на десятки второго множителя (*).
Это возможно только, если в десятках второго множителя было 3 (*=3, так как 254•3=762).
254
32
508
762
*12*
Складываем: 508+7 620=8 128.
254
32
508
762
8128
Похожие решебники
Популярные решебники 5 класс Все решебники
*размещая тексты в комментариях ниже, вы автоматически соглашаетесь с пользовательским соглашением