🔥ГДЗ под запретом?

Упр.4.225 ГДЗ Виленкин Жохов 6 класс Часть 2, Просвещение (Математика)

Решение #1 (Учебник 2023)

Изображение В фестивале народного творчества участвовало 42 коллектива. Танцевальных коллективов было в 1,4 раза больше, чем инструментальных, а вокальные коллективы составляли 2/5...

Решение #2 (Учебник 2023)

Изображение В фестивале народного творчества участвовало 42 коллектива. Танцевальных коллективов было в 1,4 раза больше, чем инструментальных, а вокальные коллективы составляли 2/5...
Дополнительное изображение

Решение #3 (Учебник 2023)

Изображение В фестивале народного творчества участвовало 42 коллектива. Танцевальных коллективов было в 1,4 раза больше, чем инструментальных, а вокальные коллективы составляли 2/5...

Рассмотрим вариант решения задания из учебника Виленкин, Жохов, Чесноков 6 класс, Просвещение:
В фестивале народного творчества участвовало 42 коллектива. Танцевальных коллективов было в 1,4 раза больше, чем инструментальных, а вокальные коллективы составляли 2/5 инструментальных. Сколько коллективов каждого вида было на фестивале?
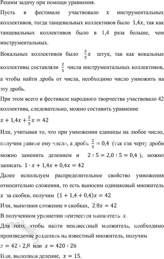
Решим задачу при помощи уравнения.
Пусть в фестивале участвовало x инструментальных коллективов, тогда танцевальных коллективов было 1,4x, так как танцевальных коллективов было в 1,4 раза больше, чем инструментальных.
Вокальных коллективов было 2/5 x штук, так как вокальные коллективы составляли 2/5 числа инструментальных коллективов, а чтобы найти дробь от числа, необходимо число умножить на эту дробь.
При этом всего в фестивале народного творчества участвовало 42 коллектива, следовательно, можно составить уравнение
x+1,4x+2/5 x=42
Или, учитывая то, что при умножении единицы на любое число, получим равное ему число, а дробь 2/5=0,4 (так как черту дроби можно заменить делением и 2:5=2,0:5=0,4), можно записать 1•x+1,4x+0,4x=42
Далее используем распределительное свойство умножения относительно сложения, то есть выносим одинаковый множитель x за скобки, получим (1+1,4+0,4)x=42
Или, выполнив сложение в скобках, 2,8x=42
В полученном уравнении неизвестен множитель x.
Для того, чтобы найти неизвестный множитель, необходимо произведение разделить на известный множитель, получим
x=42:2,8 или x=420:28
Или, выполнив деление, x=15.
Значит, в фестивале участвовало 15 инструментальных коллективов.
Танцевальных коллективов было в 1,4 раза больше, чем инструментальных, значит, танцевальных коллективов было 1,4•15=21 коллектив.
Число вокальных коллективов составляло 2/5 инструментальных коллективов, значит, вокальных коллективов было
2/5•15=(2•15)/5=(2•3•5)/5=6/1=6 (шт).
Ответ: 21 танцевальный, 15 инструментальных и 6 вокальных коллективов.
При выполнении вычислений опираемся на следующие правила:
- для того, чтобы разделить десятичную дробь на натуральное число, необходимо разделить дробь на это число, не обращая внимания на запятую; поставить в частном запятую, когда кончится деление целой части.
- для того, чтобы умножить десятичную дробь на натуральное число, необходимо умножить их как натуральные числа, не обращая внимание на запятую; в полученном произведении отделить запятой справа столько цифр, сколько их стоит после запятой у умножаемой дроби, при этом учитываем то, что если в десятичной дроби последние цифры – нули, то, отбросив их, получим дробь (натуральное число), равную данной.
- для того, чтобы умножить обыкновенную дробь на натуральное число, необходимо её числитель умножить на это число, а знаменатель оставить без изменения, при этом выполняем сокращение.

*Цитирирование задания со ссылкой на учебник производится исключительно в учебных целях для лучшего понимания разбора решения задания.
*К сожалению, временные проблемы с публикацией комментариев с мобильных устройств.