Задание 2 Параграф 39 ГДЗ Мякишев 10 класс (Физика)
Решение #1
Решение #2
Решение #3

Рассмотрим вариант решения задания из учебника Мякишев, Буховцев 10 класс, Просвещение:
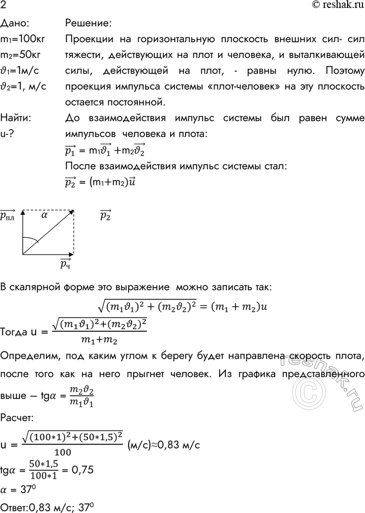
2. На плот массой 100 кг, имеющий скорость 1 м/с, направленную вдоль берега, прыгает человек массой 50 кг со скоростью 1,5 м/с перпендикулярно берегу. Определите скорость плота с прыгнувшим на него человеком.
Похожие решебники
Популярные решебники 10 класс Все решебники
*К сожалению, временные проблемы с публикацией комментариев с мобильных устройств.