Задание ЕГЭ 4 Параграф 39 ГДЗ Мякишев 10 класс (Физика)
Решение #1

Рассмотрим вариант решения задания из учебника Мякишев, Буховцев 10 класс, Просвещение:
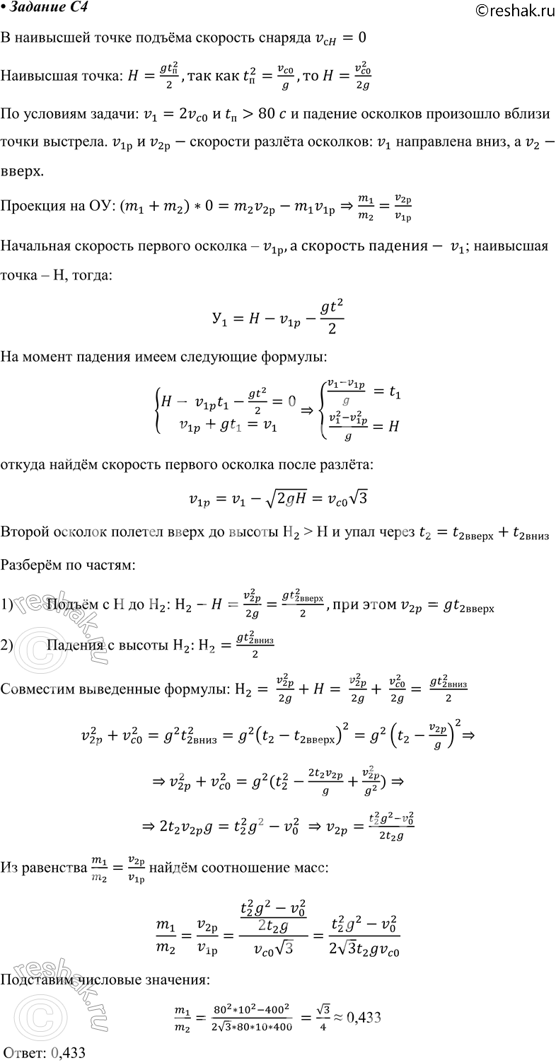
С4. Снаряд выпущен из пушки вертикально вверх со скоростью 400 м/с. В наивысшей точке подъёма он разорвался на два осколка, причём оба осколка упали вблизи точки выстрела. Первый упал со скоростью, в 2 раза большей начальной, а второй — через 80 с после разрыва. Определите отношение масс осколков.
Похожие решебники
Популярные решебники 10 класс Все решебники
*К сожалению, временные проблемы с публикацией комментариев с мобильных устройств.