Задание 1 Параграф 39 ГДЗ Мякишев 10 класс (Физика)
Решение #1
Решение #2
Решение #3

Рассмотрим вариант решения задания из учебника Мякишев, Буховцев 10 класс, Просвещение:
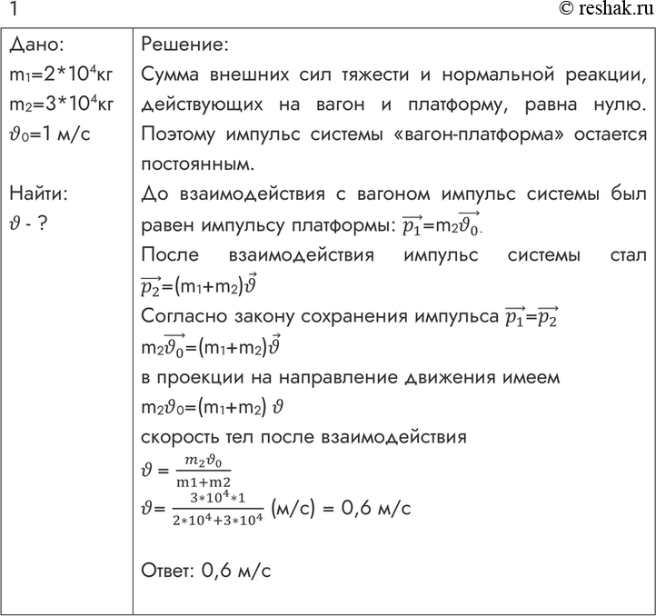
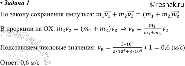
1. Неподвижный вагон массой 2 * 10^4 кг сцепляется с платформой массой 3 * 10^4 кг. До сцепки платформа имела скорость 1 м/с. Чему равна скорость вагона и платформы после их сцепки?
Похожие решебники
Популярные решебники 10 класс Все решебники
*К сожалению, временные проблемы с публикацией комментариев с мобильных устройств.