Задание 8 Параграф 38 ГДЗ Мякишев 10 класс (Физика)
Решение #1
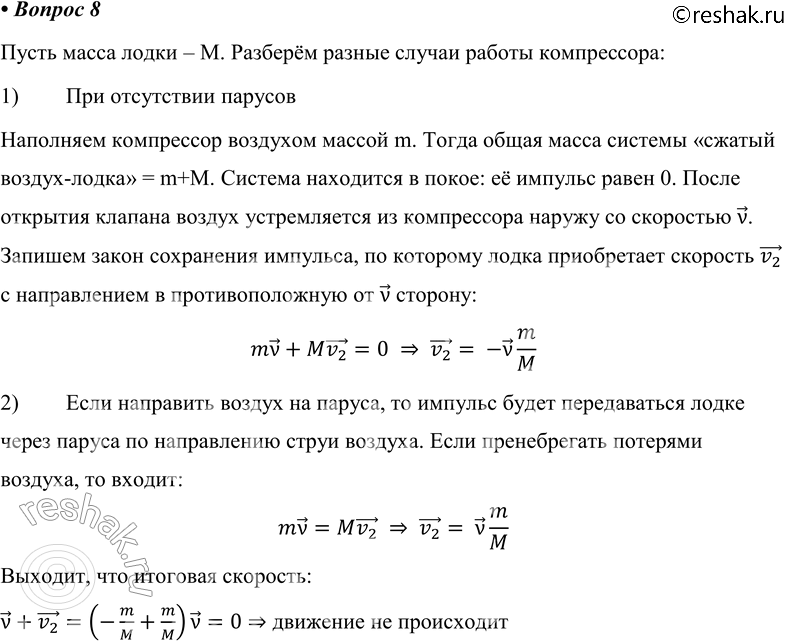
Решение #2

Рассмотрим вариант решения задания из учебника Мякишев, Буховцев 10 класс, Просвещение:
8. Может ли парусная лодка приводиться в движение с помощью компрессора, установленного на ней, если струя воздуха направлена на паруса? Что произойдёт, если поток воздуха будет направлен мимо парусов?
Похожие решебники
Популярные решебники 10 класс Все решебники
*К сожалению, временные проблемы с публикацией комментариев с мобильных устройств.