Задание ЕГЭ 3 Параграф 39 ГДЗ Мякишев 10 класс (Физика)
Решение #1

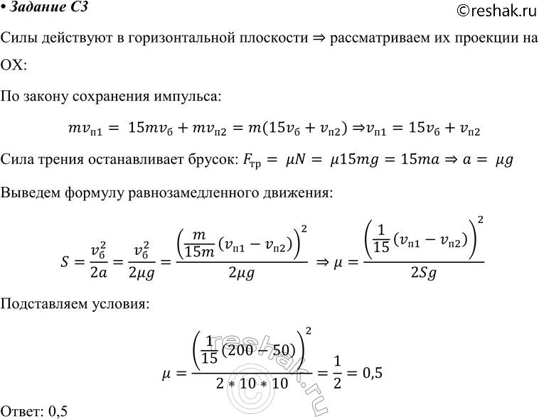
Рассмотрим вариант решения задания из учебника Мякишев, Буховцев 10 класс, Просвещение:
СЗ. Пуля, летящая горизонтально со скоростью, равной 200 м/с, пробивает брусок, находящийся на горизонтальной поверхности, и вылетает из него со скоростью, равной 50 м/с. Масса бруска в 15 раз больше массы пули. Определите коэффициент трения между бруском и поверхностью, если известно, что брусок сместился на расстояние, равное 10 м.
Похожие решебники
Популярные решебники 10 класс Все решебники
*К сожалению, временные проблемы с публикацией комментариев с мобильных устройств.