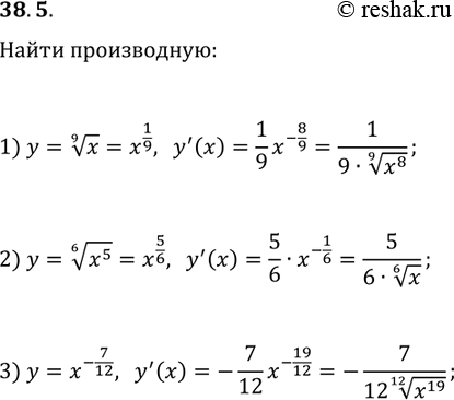
Упр.38.5 ГДЗ Мерзляк 10 класс Углубленный уровень (Алгебра)
Решение #1

Рассмотрим вариант решения задания из учебника Мерзляк, Номировский, Поляков 10 класс, Просвещение:
38.5. Продифференцируйте функцию:
1) y=x^(1/9); 2) y=(x^5)^(1/6);
3) y=1/(x^7)^(1/12).
Похожие решебники
Популярные решебники 10 класс Все решебники
*размещая тексты в комментариях ниже, вы автоматически соглашаетесь с пользовательским соглашением