Упр.33.16 ГДЗ Мерзляк 10 класс Углубленный уровень (Алгебра)
Решение #1

Рассмотрим вариант решения задания из учебника Мерзляк, Номировский, Поляков 10 класс, Просвещение:
33.16. Решите систему уравнений:
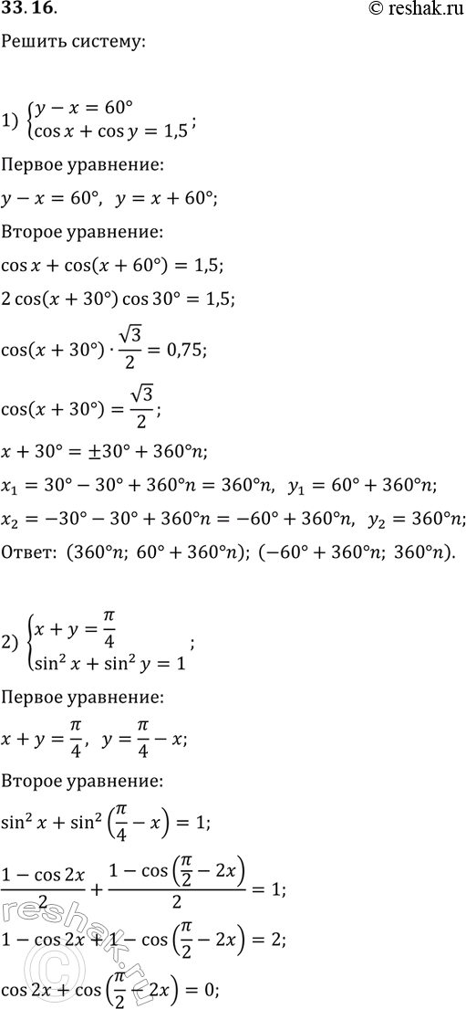
1) {y-x=60°, cos(x)+cos(y)=1,5};
2) {x+y=?/4, sin^2(x)+sin^2(y)=1};
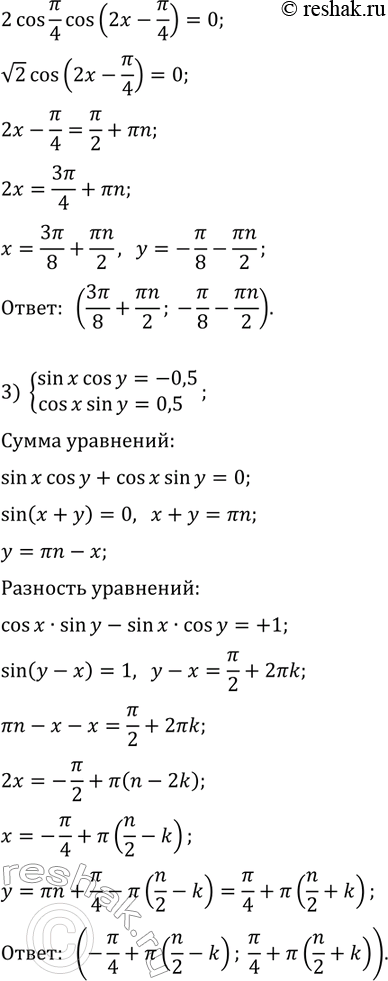
3) {sin(x)cos(y)=-0,5, cos(x)sin(y)=0,5}.
Похожие решебники
Популярные решебники 10 класс Все решебники
*размещая тексты в комментариях ниже, вы автоматически соглашаетесь с пользовательским соглашением