Упр.33.15 ГДЗ Мерзляк 10 класс Углубленный уровень (Алгебра)
Решение #1

Рассмотрим вариант решения задания из учебника Мерзляк, Номировский, Поляков 10 класс, Просвещение:
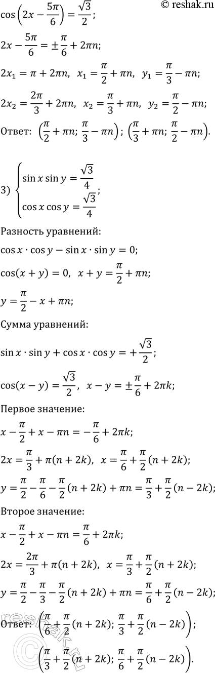
33.15. Решите систему уравнений:
1) {x-y=?/3, cos(x)+cos(y)=3/2};
2) {x+y=5/6 ?, cos^2(x)+cos^2(y)=1/4};
3) {sin(x)sin(y)=v3/4, cos(x)cos(y)=v3/4}.
Похожие решебники
Популярные решебники 10 класс Все решебники
*размещая тексты в комментариях ниже, вы автоматически соглашаетесь с пользовательским соглашением