Упр.33.14 ГДЗ Мерзляк 10 класс Углубленный уровень (Алгебра)
Решение #1

Рассмотрим вариант решения задания из учебника Мерзляк, Номировский, Поляков 10 класс, Просвещение:
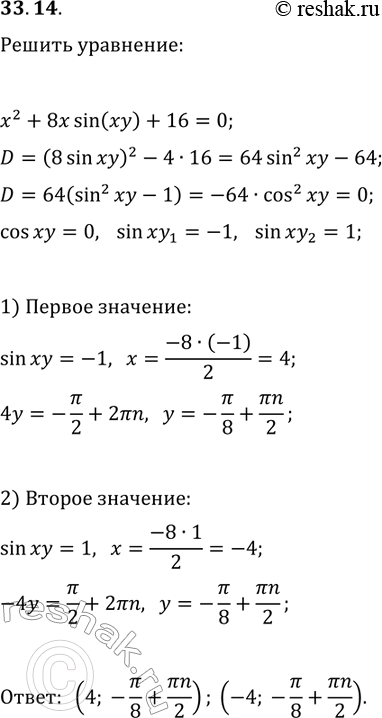
33.14. Решите уравнение x^2+8x sin(xy)+16=0.
Похожие решебники
Популярные решебники 10 класс Все решебники
*размещая тексты в комментариях ниже, вы автоматически соглашаетесь с пользовательским соглашением