Задание ЕГЭ 5 Параграф 32 ГДЗ Мякишев 10 класс (Физика)
Решение #1

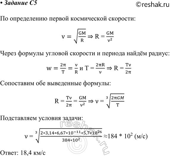
Рассмотрим вариант решения задания из учебника Мякишев, Буховцев 10 класс, Просвещение:
С5. С какой скоростью движутся частицы, входящие в наиболее плотное кольцо Сатурна, если известно, что период их обращения примерно совпадает с периодом вращения Сатурна вокруг своей оси и составляет 10 ч 40 мин? Масса Сатурна равна 5,7 * 10^26 кг.
Похожие решебники
Популярные решебники 10 класс Все решебники
*К сожалению, временные проблемы с публикацией комментариев с мобильных устройств.