Задание 2 Параграф 32 ГДЗ Мякишев 10 класс (Физика)
Решение #1

Рассмотрим вариант решения задания из учебника Мякишев, Буховцев 10 класс, Просвещение:
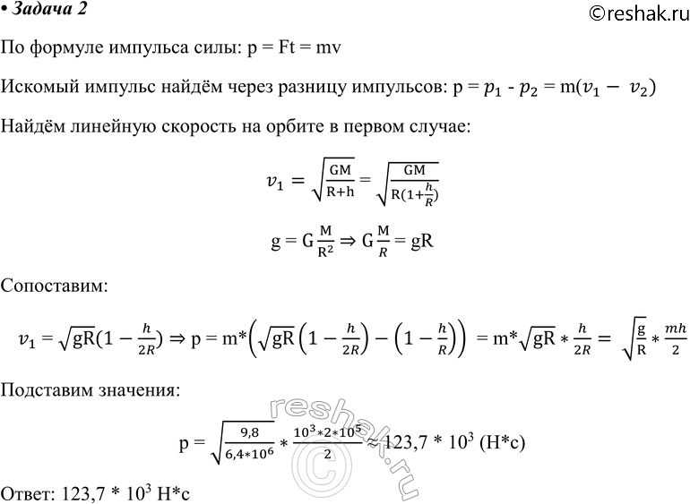
2. Какой импульс силы подействовал на спутник массой 1 т, если спутник перешёл с орбиты радиусом R3 + h на орбиту радиусом R3 + 2h, где высота h равна 200 км?
Похожие решебники
Популярные решебники 10 класс Все решебники
*К сожалению, временные проблемы с публикацией комментариев с мобильных устройств.