Задание ЕГЭ 2 Параграф 33 ГДЗ Мякишев 10 класс (Физика)
Решение #1

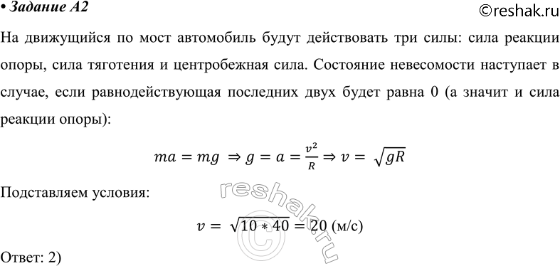
Рассмотрим вариант решения задания из учебника Мякишев, Буховцев 10 класс, Просвещение:
A2. Автомобиль массой 1000 кг едет по выпуклому мосту с радиусом кривизны 40 м. Какую скорость должен иметь автомобиль в верхней точке моста, чтобы пассажиры в этой точке почувствовали состояние невесомости?
1) 0,05 м/с
2) 20 м/с
3) 25 м/с
4) 400 м/с
Похожие решебники
Популярные решебники 10 класс Все решебники
*К сожалению, временные проблемы с публикацией комментариев с мобильных устройств.