Задание ЕГЭ 3 Параграф 31 ГДЗ Мякишев 10 класс (Физика)
Решение #1
Решение #2

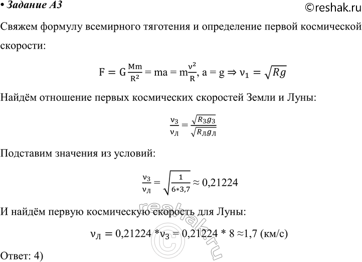
Рассмотрим вариант решения задания из учебника Мякишев, Буховцев 10 класс, Просвещение:
АЗ. Чему равна первая космическая скорость на Луне, если ускорение свободного падения на ней примерно в 6 раз меньше, чем на Земле, а радиус Луны в 3,7 раза меньше радиуса Земли. (gз = 9,8 м/с2.)
1) 46 км/с
2) 13 км/с
3) 7,6 км/с
4) 1,7 км/с
Похожие решебники
Популярные решебники 10 класс Все решебники
*К сожалению, временные проблемы с публикацией комментариев с мобильных устройств.