Упр.3.33 ГДЗ Дорофеев Суворова 7 класс (Алгебра)
Решение #1

Рассмотрим вариант решения задания из учебника Дорофеев, Суворова, Бунимович 7 класс, Просвещение:
Составьте выражение по условию задачи и упростите его:
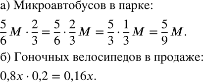
а) Всего в автопарке М машин, 5/6 из них — автобусы, а 2/3 из этих автобусов — микроавтобусы. Сколько в автопарке микроавтобусов?
б) В продаже было х велосипедов, 80% из них — двухколёсные, среди которых 20% — гоночные. Сколько было в продаже гоночных велосипедов?
Популярные решебники 7 класс Все решебники
*размещая тексты в комментариях ниже, вы автоматически соглашаетесь с пользовательским соглашением